aids
Whitepilled
- Joined
 - Jul 5, 2024
 
- Posts
 - 5,966
 
- Reputation
 - 9,138
 
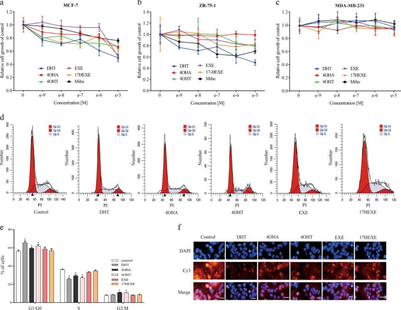
Anavar has been shown to accelerate growth, not increase PAH.
Please share the literature that supports otherwise.
	
		
			
		
		
	
				
			Please share the literature that supports otherwise.
						