enchanted_elixir
๐ธ๐๐๐๐๐๐๐๐ ๐ฎ๐๐๐ โข ๐๐๐๐๐ฅโข Inactive
Contributor
- Joined
- Apr 15, 2022
- Posts
- 23,780
- Reputation
- 41,943
My Hypothesized Eye Lightening Stack
by @enchanted_elixir
Table Of Contents
by @enchanted_elixir
- Introduction
- Ingredients and Research
- Dosages and Usage
- TL;DR and Conclusion
- Works Cited
I'd like start this off with a disclaimer. I have not tested this stack, and because of that, I must tell you in advance that this is a theory. For this theory to become a "reputable looksmax" it requires testing, and it needs to produce reproducible positive results for everyone who uses this stack! I'm getting the ingredients in a few days, and I'll publish my results, my dosages, and usage for you guys.
Ingredients and Research
There are only two ingredients.
- DSMO
According to the scientific paper "Effects of dimethyl sulfoxide in cholesterol-containing lipid membranes: a comparative study of experiments in silico and with cells""Dimethyl sulfoxide (DMSO) has been known to enhance cell membrane permeability of drugs or DNA." (de Mรฉnorval et al., 2012).
In simple terms, when you apply DSMO, it makes it easier for things to get into cells (and in this case, your eyes). DSMO is relatively safe to use.
DSMO is super useful because it allows the other ingredient in this stack to get into our eyes much easier, allowing accelerated eye lightening! This will save you both time and money as it makes the stack more effective. Without it, eye lightening would take much longer, and it would cost you much more.This is the DSMO I purchased
Make sure your DSMO is in liquid form!Amazon product ASIN B00ZNV5N8U
Can be replaced with: MSM (which is likely to less effective)
- Licorice Root Extract
Licorice Root Extract is a respected extract by dermatologists and is an effective anti-melanogenic agent (Sarkar, R., Arora, P., & Garg, K. V. (2013), Hollinger, J. C., Angra, K., & Halder, R. M. (2018).
Licorice Root Extract not only has antioxidant, anti-inflammatory, and anti-cancer properties, but licorice also has two key flavonoids that make licorice the most ideal candidate as an anti-melanogenic agent for our stack (and by a long shot in my opinion).
Flavonoid Number One: Glabridin
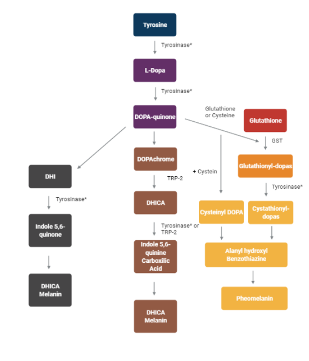
One of glabridin's properties is that it's able to serve as a reversible tyrosinase inhibitor. A tyrosinase inhibitor is an agent that inhibits the tyrosinase enzyme. The tyrosinase enzyme is an enzyme that helps produce melanin and when it's inhibited, the amount of melanin produced by your melanocytes is reduced. This is exactly what glabridin does. Chen, J., Yu, X., & Huang, Y. (2016).
Tyrosinase inhibitors prevent this melanin production cycle above from happening by inhibiting the conversion of the amino acid tyrosine into ingredients needed to produce melanin.
Flavonoid Number Two: Liquirtin
In my opinion, liquirtin is a magic flavonoid because it reduces melanin through an alternative method. It removes and disperses (spreads out) existing melanin! (Amer, M., & Metwalli, M. (2000). So instead of preventing the creation of new melanin as glabridin does, it directly eliminates and disperses existing melanin. This is the biggest reason why I believe licorice root extract is the ideal anti-melanogenic agent for our stack.
When people go to get iridial depigmentation surgery, they get the melanin from their eyes removed. That's the keyword there, removed. Even though tyrosinase inhibitors can help, directly removing melanin from our eyes is more important to eye lightening, in part due to it being more permanent and probably quicker. Liquirtin is the closest thing we have to replicate the effects of iridial depigmentation surgery, which is why I believe that liquirtin is a god-sent flavonoid!
Pictures of iris depigmentation surgery clients. I don't trust most clinics though.
Image Source:
Photoablative cosmetic iridoplasty: effective, safe, and predictableโeye color change in 1176 eyes - International Ophthalmology
Purpose To evaluate photoablative cosmetic iridoplasty (PCI), and its efficacy, safety, predictability, and satisfaction with the 532 nm Crystal Q-switched Nd: Yag laser, with 3โ4 ns pulses, for depigmentation of the anterior epithelium of the iris in cases of heterochromia, nevus, or cosmetic...
The Licorice Root Extract I purchased:
Amazon product ASIN B09XBLNJ44
It's VERY IMPORTANT that you get the strongest, most organic licorice extract you can find. We want as much liquirtin and glabridin as we possibly can! Also, purchase it in liquid form!
- Bonus: Lignin Peroxidase
Enzymatic decolorization of melanin by lignin peroxidase from Phanerochaete chrysosporium - Scientific Reports
Skin darkening results as a consequence of the accumulation of skin pigment melanin. To combat this, the amplitude of skin lightening agents are commercially available, most of which inhibit melanin synthesis. Decolorization of melanin is an alternative method of skin lightening. In this study...
Dosages and Usage
I will wash, and sanitize my hands before dealing with this stuff. As with all experiments with biology, sanitation is crucial. We don't want our own germs in our eyes because we didn't sanitize our hands!
Dosage
I will make a mixture containing 5% DSMO and 95% Licorice. How I will do this, is that when I get the licorice root extract liquid bottle, I will remove about 3mL out of the bottle (5% of the bottle), place that 3mL of licorice in an empty, dry, and very clean cup, get the DSMO, and pour it in the licorice bottle until it's full, mix the solution and there we go! We have our eye lightening mixture.
Edit at 11/11/2023 -> The absolute upper limit is 1% DSMO! 0.5% DSMO is recommended. DSMO is very, very powerful and you don't want to be putting that much DSMO into your body. DSMO is so powerful that at a 5-10% concentration, you can feel the solution in your bloodstream and on your tongue due to it's super potent permeability (it's ability to go through cells). Thanks!
Usage
Using math, I calculate that we have approximately 1,200 drops until we run out.
Each drop is 0.05mL, as show below.
I will apply one drop to each eye 35 times a day. At this rate, I will run out after about a month of use.
I may actually experiment with this eye lightening stack for about 3-6 months and report my results along the way, and at the finish line (if there is one).
Edit at 11/11/23: I started for a week and discontinued because I couldn't stick with the habit. @ElBastardo did try a similar stack though. You can find his results in BOTB. โ Also, with our current eye lightening formulas and the ones we see online take months of consistent, frequent use to start seeing results, and over a year of consistent, frequent use to see drastic results. Eye lightening does work but it takes so long to get results that most dismiss it as cope.
Conclusion
TL;DR: Licorice Root Extract, and DSMO. Mix and apply 35+ times a day.
If you found this helpful, please leave a positive react, and a comment!

Also, I have an important announcement my beloved viewers, I'd like to win the FUOTY (Forum User Of The Year) Tournament, but we are under attack by the shitposter @ReadBooksEveryday in the semi-finals. I provide value to you guys (I mean, look at this thread), while this guy doesn't contribute anything to the forum and just shitposts stupid stuff, and he's a very tough opponent (for a shitposter) so we need to beat him!
Vote for @enchanted_elixir here (It only takes 2 clicks):
2022 FOUTY Tournament, Semi Finals: @ReadBooksEveryday vs @enchanted_elixir (Vote For The Winner)
2022 FUOTY Semi Finals (2/2) Best of @ReadBooksEveryday (He can request changes to this section) Best of @enchanted_elixir (He can request changes to this section) Upcoming Games: ๐ด @Prettyboy vs @Ada Mustang - December 9th, 2022 ๐ก @ReadBooksEveryday vs @enchanted_elixir - December 9th...
More information on why you should unvote for @ReadBooksEveryday and vote for @enchanted_elixir
You don't want to see this evisceration of @ReadBooksEveryday (Why You Should Vote For Me)
My esteemed bhais! @Prettyboy @AscendingHero @tyronelite @currylightskin @KING REIDYZ @norwegiancel @curlyheadjames @Afrikancel @Octillionaire @whiteissuperior @Preoximerianas @bogii @Niko @Xangsane @oldcelloser @Nims @reptiles @Chadpreetmaybe @ALP @Alexanderr @pneumocystosis @8PSLcel...
@Lygodactylus @8PSLcel @Br0sk1 @PrinceLuenLeoncur Chadeep@Chadeep @LMSMaxxer @Xangsane @mulattomaxxer @RottenSperg @StrangerDanger @Predeterminism @KING REIDYZ @AscendingHero @Prettyboy @SupremeSubhuman @Mogpogs @Piratecel @PURE ARYAN GENETICS @Preoximerianas @tyronelite @FailedNormieManlet @Lars @Korea @bogii @StreegeReturn @Biggdink @eren1 @Reckless Turtle @Broly Banderas @House Lannister @WannabeJock @Racky @Erik-Jรณn @heightface @PURE ARYAN GENETICS @Clark69 @ilovelamp08 @St.TikTokcel
@Anstrum95 @TeenAscender @loox @justadude @vaseqmoherad @astatine @Amnesia @Sigmamale @anya @dimorphism @Assyrian_Warrior @FreakkForLife @Afrikancel @5footsix56 @Alexanderr @HQNPmaxxing @currylightskin @BasedPsychiatrist @ยดยดยดยดยดยดยดยด @ALP @HOLYFUARK @Chadpreetmaybe @BeenLMSsinceMSN @Kroker @oldcelloser @Tinydragon98 @Hiraeth @ascension! @HimmyButler @latincell95 @Niko @latino_ @capybara @LiteralCaucasian @crimclown63 @Zures @Unsh @reptiles @pneumocystosis @Moggie
@Anstrum95 @TeenAscender @loox @justadude @vaseqmoherad @astatine @Amnesia @Sigmamale @anya @dimorphism @Assyrian_Warrior @FreakkForLife @Afrikancel @5footsix56 @Alexanderr @HQNPmaxxing @currylightskin @BasedPsychiatrist @ยดยดยดยดยดยดยดยด @ALP @HOLYFUARK @Chadpreetmaybe @BeenLMSsinceMSN @Kroker @oldcelloser @Tinydragon98 @Hiraeth @ascension! @HimmyButler @latincell95 @Niko @latino_ @capybara @LiteralCaucasian @crimclown63 @Zures @Unsh @reptiles @pneumocystosis @Moggie
Works Cited
- de Mรฉnorval, M. A., Mir, L. M., Fernรกndez, M. L., & Reigada, R. (2012). Effects of dimethyl sulfoxide in cholesterol-containing lipid membranes: a comparative study of experiments in silico and with cells. PloS one, 7(7), e41733. https://doi.org/10.1371/journal.pone.0041733
- Sarkar, R., Arora, P., & Garg, K. V. (2013). Cosmeceuticals for Hyperpigmentation: What is Available?. Journal of cutaneous and aesthetic surgery, 6(1), 4โ11. https://doi.org/10.4103/0974-2077.110089
- Hollinger, J. C., Angra, K., & Halder, R. M. (2018). Are Natural Ingredients Effective in the Management of Hyperpigmentation? A Systematic Review. The Journal of clinical and aesthetic dermatology, 11(2), 28โ37.
- Inhibitory mechanisms of glabridin on tyrosinase. Spectrochimica acta. Part A, Molecular and biomolecular spectroscopy, 168, 111โ117. https://doi.org/10.1016/j.saa.2016.06.008
- Amer, M., & Metwalli, M. (2000). Topical liquiritin improves melasma. International journal of dermatology, 39(4), 299โ301. https://doi.org/10.1046/j.1365-4362.2000.00943.x
Last edited: